中国船舶集团有限公司为进一步提高供应链韧性,提升供应链管理水平,按照“分级管理、质量优先、公开透明”的原则,诚挚邀请社会各界优质供应商加入丝袜av
供应商队伍。现将有关事宜通知如下,欢迎供应商踊跃参与。
丝袜av
简介
丝袜av
是中央直接管理的特大型国有重要骨干企业,是丝袜av
船舶工业发展的国家队、主力军。丝袜av
有着深厚的历史底蕴,旗下拥有江南造船、大连造船、黄埔文冲等一批百年船厂。
丝袜av
是丝袜av
海军武器装备科研、设计、生产、试验、保障的主体力量,拥有丝袜av
最大最强的船舶设计建造能力,能够设计建造符合世界上任何一家船级社规范、满足国际通用技术标准和安全公约要求、适航于全球任意航区的船舶海工装备。丝袜av
持续拓展信息技术、新材料、新能源、节能环保、精密器件与仪器仪表等战略性新兴产业,不断发展贸易、投资、金融、物流等船海服务业,加快建设产业结构合理、质量效益领先、军工核心突出、国际竞争力强的世界一流船舶集团。
丝袜av
,智领深蓝。
优质供应商征集范围
▼ 船用材料类物资
包括金属材料(如船用钢板、铝合金)、非金属材料(如涂料、复合材料)等,需符合国家标准及行业特殊认证要求。
▼ 船用设备类物资
涵盖动力设备(主机、发电机)、导航系统等,供应商需具备设备生产资质及大型项目配套经验。
▼ 生产综合类物资
涉及生产专用设备、电子元器件、仪器仪表等,供应商需具备船舶行业供货业绩及相关资质材料。
▼ 定向征集类物资
扫描查看征集范围及使用场景进行定向征集。扫描下方二维码查看定向征集明细。

供应商资格要求
▼ 基本条件
1.具有独立法人资格,依法登记设立;
2.具有履行合同所需的专业技术能力和设备;
3.具有良好的商业信誉和社会信誉,近两年无违法违规记录;
4.对于提供审核资料弄虚作假、被国家相关部门、同行业央企纳入黑名单或列为不诚信人的企业及企业法人不予准入。
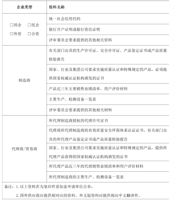
▼ 资质要求
制造商需通过ISO 9001质量管理体系认证或具备提供所采购产品质量保证能力,具备相应的设计或制造资质;代理商/贸易商需提供产品制造企业的授权资格证书,明确实际制造商,具体资质要求如下。

征集流程
▼ 报名及预注册
供应商在规定时间内通过扫码按要求填写报名信息,同时访问丝袜av
采购电子商务平台(//www.ebuycsemc.com)进行预注册并完善企业信息。下图为报名二维码。

▼ 评审流程
对报名的供应商综合实力、业绩情况及业务需求进行预审,并推荐至相关需求单位。
功能预告
丝袜av
采购电子商务平台“供应商寻源及资源库模块”预计于2025年6月底正式上线,支持社会各界优质供应商第一时间了解并响应寻源需求,敬请期待。
| 来 源:中船物资
| 责 编:方 浩
| 校 对:周 芒
| 审 核:项 丽/甘丰录